Transmission & Distribution Protection


Transmission & Distribution Protection - StarZ™

T&D Protection & Coordination Analysis Software - StarZ™

Overview

StarZ™ transmission and distribution system protection & coordination software offers insight into line protection, protective relay performance & evaluation, troubleshooting false trips, and system-wide protective device operation.

  • Evaluate & Verify Protection & Coordination
  • Reduce Human Error in Relay Settings & Logic
  • Simulate Model-Specific Protection Settings & Functions
  • Offer Distance, Overcurrent, Directional, Differential, Load Encroachment and other functions
  • Employ Advanced Power Flow & Fault Analyses for Unbalanced Network
  • Simulate protection based on Unbalanced Faults
  • Create and Manage StarView TCCs in StarZ mode 
  • Use Real-Time Operational Data for System Evaluation
  • Virtually Animate Sequence-of-Operation of Protective Devices
  • Comprehensive relay library including impedance-based functions

distance relay characteristics

Distance Relay Characteristic Plot & Coordination

  • Accurate & realistic distance relay modeling
  • In-depth performance evaluation of impedance / distance relays
  • Plot R-X characteristics & seen impedances
  • Graphical tool for setting verification & protection coordination
  • Plot multiple lines, relays and characteristics
  • Plot characteristics in primary and secondary
  • Automatically scale impedances due to power transformer
  • Intelligent alert viewer to identify & resolve characteristic setting errors
  • Normalized TCC based on StarZ Single-fault report
  • Vendor specific transformer/bus/line differential relay 
Distance Relay Characteristic Plot

T&D Protection & Coordination Evaluation Software

  • Simulate the actual analog & digital I/Os
  • Data communication between relays and interlocks
  • Local & remote backup protection
  • Breaker failure & protection schemes
  • Protective Device Sequence-of-Operation
  • Fault insertion between CT, VTs and CBs
  • Supports single-phase system & train applications
  • Message viewer to identify relay setting, interface and logic errors
protective device sequence of operation event viewer

Single / Sliding Fault & Line Loadability Analyses

  • Single fault analysis
  • Sliding fault analysis
  • Unbalanced load flow & transmission line loadability analysis
  • Multiple fault locations & resistances analysis in one-click
  • Series compensated line evaluation with MOV action
  • Mutually coupled lines
Sliding Fault Simulation on ETAP One-line Diagram

State Plots & Device Setting Reports

  • Time state plots
  • Time Distance Characteristic plots (TDC)
  • Time Distance-Resistance Characteristic plots (TDRC)
  • Plot status of I/Os vs. a range of fault locations & resistances
  • Detailed device setting reports
  • Export relay settings to xml & Excel formats
Interactive Result Viewer

Detailed Modeling of Protection & Control system

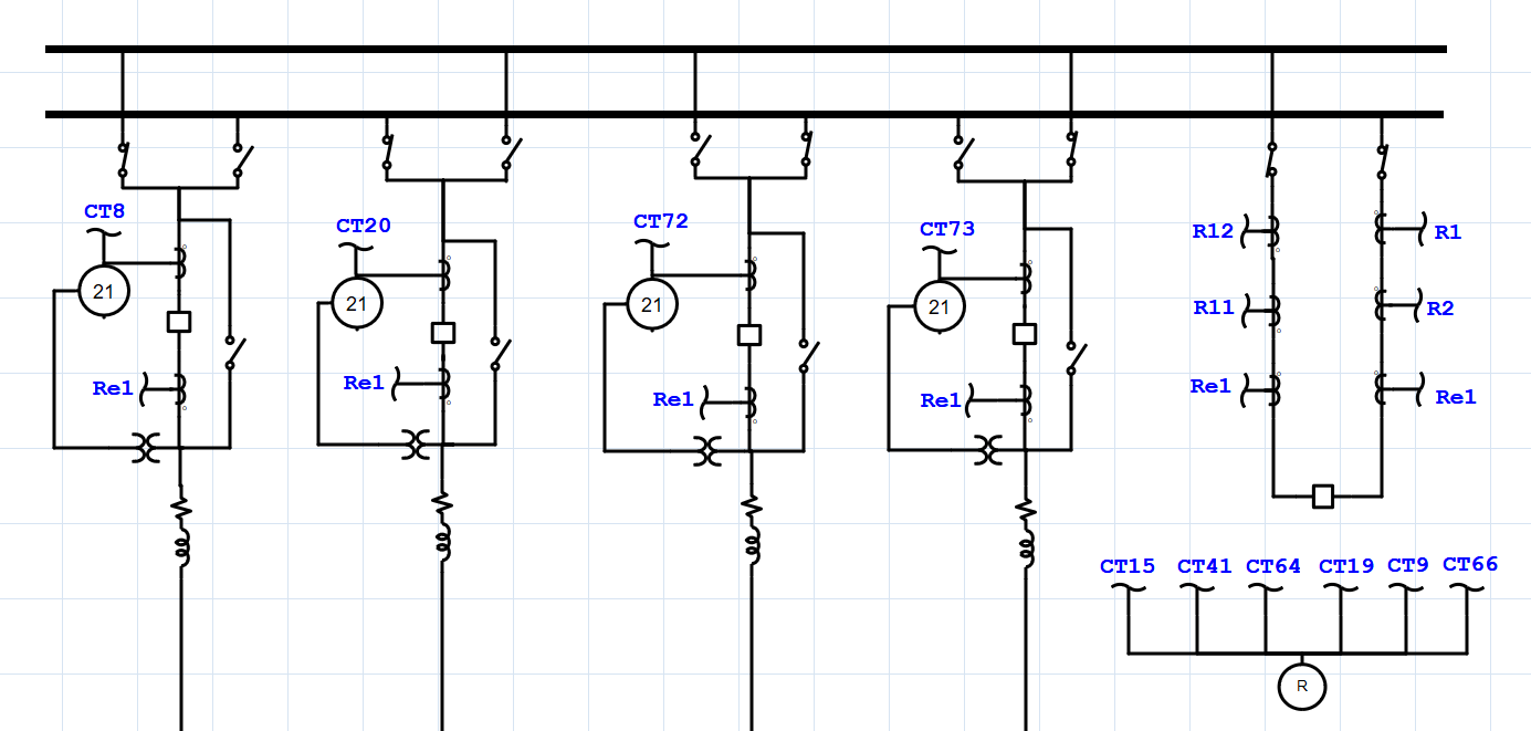
All the details of substation protection and control system (P&C) such as bus configuration, CTs and PTs, CBs, Switches can be graphically modeled. Not only this is for the sake of graphical representation, but also fault can be applied on any connector between power system primary components. This allows to catch blind spots and deep setting errors in the protection system.

To reduce the wiring among relays and instrument transformers, ETAP allows protection relays to be connected remotely to CTs and PTs through a newly enhanced remote connector element.

 

Transmission system one-line diagram showing a double-bus configuration

StarZ simulates and evaluates model-specific protection settings and functions similar to the actual relay. This means that in ETAP, the user configures the same settings and protection element outputs as that of the actual relay.

ETAP emulates realistic performance of distance relays considering choice of polarization, dynamic expansion, and many other factors.

 

dynamic expansion of mho characteristic plot

Related Products

Explore add-ons and other related products.

View all Products

Related Solutions

Read about solutions where this product is highlighted.

View all Solutions

Related Packages

Find a package bundle that includes this product as part of its collection.

View all Packages

Related Industries

Discover how this product is used in various industries.

View all Industries

Related Systems

Learn the uses for this product within an engineering system.

View all Systems

Testimonials

FAQs

    How to perform protection & coordination studies for traction systems with ETAP

    How to perform protection & coordination studies for traction systems with ETAP's StarZ module

    ETAP Train Power Simulation - eTraX™ software includes validated, user-friendly and flexible software tools for designing, analyzing and managing AC and DC railway infrastructure. Learn how eTraX integrates with ETAP protection & coordination software (StarZ) to offer insights into line protection, protective relay performance & evaluation, troubleshooting false trips, and system-wide protective device operation.

    Play 25:42
    Integrated Stability & Protection Sequence of Operation

    Integrated Stability & Protection Sequence of Operation

    Many protection functions such as over/under frequency, out-of-step, generator loss of excitation are set based on power system dynamic characteristics. These protection functions were conventionally set with the assumption that, system dynamics are predictable using simplistic and aggregated models. Higher penetration of distributed energy resources (DERs) has made power system dynamics considerably more complex to predict through conventional approaches. ETAP offers a new solution to perform unified protection and transient stability study to accurately capture interactions between system dynamics and protection system. This solution allows protection engineers and network planners to 1- tune protection settings to act properly during system dynamics, 2- design and test remedial protection schemes, 3- evaluate all protection functions such as out-of-step, overcurrent and generator loss of excitation protection function and 4- perform grid code studies that require evaluating DER performance along with its protection system.

    Play 22:39
    StarZ - Protection & Coordination Analysis

    StarZ - Protection & Coordination Analysis

    Per North American Electric Reliability Corporation (NERC), 28% of protective relay mis-operations are due to incorrect settings and logics. These errors mainly stem from the existing relay testing procedures that do not provide a proper mechanism to easily and effectively evaluate the performance of all settings, logics, and the protection system as a whole. ETAP StarZ™ is a new solution to minimize protective relay setting errors and reduce the time required to perform protection and coordination studies.

    Play 44:37

    Training & Events

    ETAP Training

    Training & Events

    Get an in-depth insight to our electrical engineering software by requesting a training course that suits you.

    Discover Now

    Explore ETAP Today

    Explore ETAP Today

    Take a test drive of ETAP free for 30 days to experience for yourself the capabilities
    of ETAP solutions. Try out ETAP’s extensive collection of modules and analysis results
    on this cloud-based demo platform - anytime and anywhere. Start your online demo today!