Bus Level Selection

Bus Level Selection

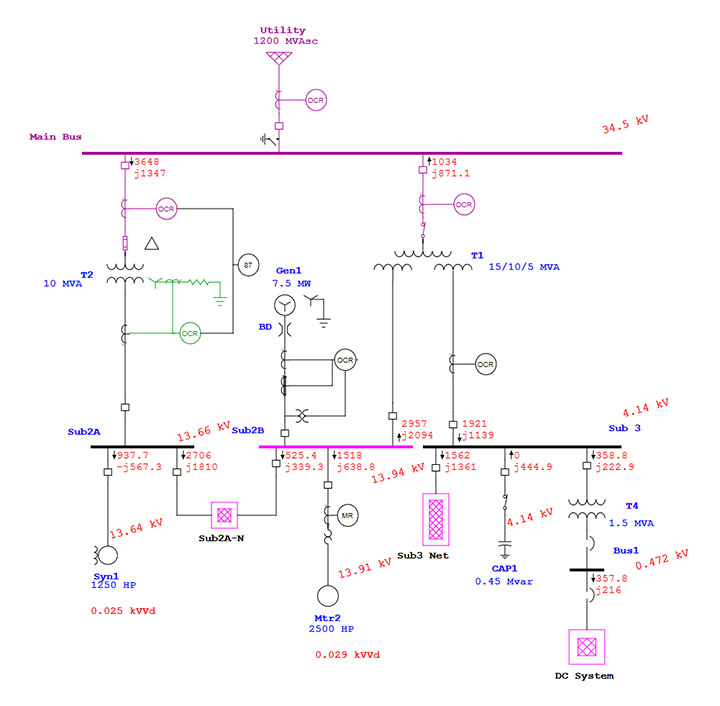
ETAP defines a bus as a switchgear, switchrack, motor control center, or a point between any two branch-type devices. ETAP calculates the number of buses per project file.

There is no limit to the number of buses you can draw in each ETAP project.

Limitations are imposed when you run calculations. ETAP verifies that the number of energized buses during the calculation is less or equal to the license limit.

Equipment cables and sub-panels are considered part of the load; therefore there is no need to use a bus or node for the load terminal connection.

It would take thousands (1,000s) of buses in other software to model the same system in ETAP with one hundred (100) buses.

etap bus level selection